摘要
呼出气一氧化氮(FeNO)是国际公认的2型气道炎症的生物标志物,随着FeNO检测的推广和普及,我国陆续出版了儿童及成人的FeNO检测相关的临床应用共识和指南,但实践中由于缺乏对FeNO检测原理、质控和操作流程等的深入了解,有些专家对其检测准确性和相应的临床意义存疑。本共识汇聚中华医学会呼吸病学分会肺功能学组及相关专家的讨论意见,同时结合国际新近指南,从FeNO分析仪原理、FeNO检测方法、操作流程、质量控制、临床意义等方面进行阐述,以推动FeNO的规范化检测,使其更好服务于气道疾病精准诊疗。
【关键词】 呼出气一氧化氮检测;质量控制;工作原理;检测流程;临床应用;报告;呼吸系统疾病
辅助性T细胞2(helper T cell 2,Th2)分泌的细胞因子驱动的炎症类型统称为2型炎症。呼出气一氧化氮(fractional exhaled nitric oxide,FeNO)是国际公认的气道2型炎症生物标志物,其不仅能反映气道炎症水平,还能预测吸入性糖皮质激素(inhaled corticosteroids,ICS)和2型炎症相关单克隆抗体的治疗效应。且其具有无创、便捷的优点,是呼吸系统疾病的常检指标。
随着FeNO检测的广泛应用,临床上发现单一的FeNO不能全面反映整个气道炎症水平。2017年ERS在完善FeNO 检测的基础上,推荐并规范了小气道FeNO[肺泡呼出气一氧化氮(alveolar exhaled nitric oxide,CaNO)、200 ml/s流量时口呼出气一氧化氮(FeNO200)]和上气道FeNO[鼻腔呼出气一氧化氮(fractional nasally exhaled nitric oxide,FnNO)]的测定技术,从而使得FeNO检测更为全面。我国已有儿童FeNO相关的测定技术标准与临床应用的相关指南,而成人FeNO的专家共识侧重于气道疾病的诊治,尚无从FeNO分析仪原理、质控、检测流程出发的专家共识,只有做好了检测的质控和标准化,才能为FeNO数据正确解读,合理指导临床诊疗打下坚实的基础。基于此,中华医学会呼吸病学分会肺功能学组及有关专家,参考国内外新近发表的相关共识、指南及多项研究结果,以从基础问题出发,最终回归临床的思路为导向,凝练出针对FeNO测定技术标准及临床应用的系列问题,以问答方式制定本共识,以期为临床合理使用该检测,指导气道炎症性疾病精准治疗提供帮助。
1、共识形成方法与过程
1.1 发起共识制定任务
该共识由中华医学会呼吸病学分会肺功能学组制定。专家组审查并讨论了FeNO分析仪原理、质控、检测流程及临床应用相关证据,并根据现有的临床证据和工作组成员的集体经验形成了共识建议初稿。根据工作组成员充分协商达成的一致意见修订了相关建议,最后形成共识终稿。
1.2 注册
本共识已在国际实践指南注册与透明化平台(http://www.guidelines-registry.org)进行注册(No:PREPARE-2024CN685)。
1.3 文献检索及证据纳入
检索的主要关键词包括:呼出气一氧化氮(fractional exhaled nitric oxide/FeNO)、工作原理(working principle)、质控(quality control)、检测流程(testing process)、临床应用(clinical application)、报告(report)。依据系统检索获取截至2024年1月31日的文献及其他证据,包括:(1)PubMed、Web of Science和Embase数据库;(2)万方数据资源系统、中国知网系列数据、维普中文期刊服务平台和中国生物医学文献数据库;(3)手工检索关于FeNO分析仪原理、质控、检测流程及临床应用相关的证据,纳入相关的临床研究、指南、共识、综述等文献。
1.4 问题设计及推荐意见形成
本共识专家组基于文献检索与临床需求设计了21个FeNO分析仪原理、质控、检测流程及临床应用相关的问题,发给专家进行投票,收集每个问题的投票结果,并请每位专家提供支持问题答案的证据和相关资料,最终确定为14个问题。问题确定后,通过专家讨论,形成初步推荐意见。然后采用改良版德尔菲方法,即两轮函询,一次面对面讨论的方式形成最终推荐意见。在全国范围内遴选从事呼吸[慢性阻塞性肺疾病、支气管哮喘(哮喘)和慢性咳嗽等]及耳鼻喉工作,有丰富的FeNO临床应用经验的专家71名于2024年3月进行德尔菲调研。将德尔菲问卷和前期文献检索的证据综述通过邮件发送给专家组各位成员。专家组成员结合文献证据及临床经验,并考虑推荐意见利弊、资源利用、患者意愿、卫生经济学等因素填写德尔菲问卷。所有共识问题及答案进行投票的设置是:“同意”“中立”和“不同意”3个选项。根据专家投票(即选择“同意”与“中立”的专家人数比例)统计专家共识度。若填写“同意”与“中立”的专家比例≥90%表示该条目达成共识推荐。专家组总结德尔菲调查结果,共发放问卷71份,收回问卷70份,回收率98.6%,14个问题及推荐意见均达成共识,最终形成本共识。
1.5 共识外审
共识初稿形成后,利用邮件提交外审组进行评审;专家组对外审专家反馈的评审意见进行讨论,最后根据讨论意见修改和确定共识。
本文中若FeNO没有明确标注流速,默认为50 ml/s流量时口呼出气一氧化氮(FeNO50);若FnNO没有明确标注流速,默认为10 ml/s流量时鼻腔呼出气一氧化氮(FnNO10)。
2、FeNO分析仪的结构和工作原理
问题1:常用的FeNO分析仪检测原理有哪些?不同原理的FeNO分析仪之间的检测值是否具有一致性?
共识1 临床常用的FeNO分析仪检测原理主要有化学发光法和电化学法两种。化学发光法最早被应用,是标准技术。不同原理的FeNO分析仪均基于相同技术标准,国内外有部分头对头对比研究,但尚无一致结论。
证据总结和解读如下。
2.1 检测原理
化学发光法通过从患者口鼻取样的NO与设备中产生的臭氧发生瞬时反应,产生了以光子形式发射的电磁辐射[1],因发射光的强度与采样气体中的NO浓度成正比[2],从而可以间接测得样本中的NO浓度。其检测的响应时间为0.5~0.7 s,检测敏感度为0.1~0.5 ppb(parts per billion,十亿分之一,本文中表示10-9 mol/mol)[3],对极低浓度NO样本也能进行测量,敏感度和特异度高[2]。但化学发光分析仪的运行和维护成本相对昂贵,限制了其应用[3]。
电化学法是借助电流传感器,依据采样气体与活性传感材料间化学反应生成的电流来实现检测的[1]。基于电流的检测原理来测定样本中NO的浓度,已上市的电化学法产品性能可达到:响应时间<10 s,分析时间<40 s,检测敏感度1.0 ppb,准确度为±2.5 ppb或测量值的±5.0%。电化学分析仪体积小,重量<1 kg,简单便携,价格经济,广泛用于临床。
2.2 仪器检测程序参照标准相同
不同原理的仪器检测程序都参照ATS/ERS的技术标准[3],包括吸入气源、吸气阶段、呼气阶段的压力和流量,以及人体呼出气中的干扰气体等方面的质控要求,排除每次采样过程中可能存在的操作或样本本身的误差,理论上各仪器采集到的样本及其检测值应具有一致性[3]。
2.3 仪器干扰因素、技术参数和设计细节各有不同
化学发光分析仪对温湿度、阳光暴露、挥发性麻醉气体、含乙醇的消毒剂等敏感[4]。电化学分析仪受多种干扰物质影响,如二氧化氮、硫化氢、异戊二烯、乙腈、乙醛、丙酮、二氧化碳、乙醇、过氧化氢等[5-14]。当呼气样本中存在这些干扰物质时,不同设备的检测结果可能存在差异。
不同设备的技术参数都略有不同[4-14],检测敏感度范围为0.1~10.0 ppb,重复性<3%~10%。检测范围大小不一,有0.1~5 000 ppb,也有5~300 ppb,这些会导致当实际浓度接近极限范围时测量出现差异。从临床角度考虑,建议设备应至少满足以下性能要求:检测范围为5~300 ppb(如需检测FnNO,检测范围为5~3 000 ppb),准确度为±5.0 ppb或测量值的±10.0%。
不同设备的设计细节也存在差异[4-14]。FnNO浓度是流量依赖的,若设备配有自动流量调节模块,可帮助呼气流量更接近目标流量,促进检测结果更为一致[4]。不同设备使用的滤嘴不同,面罩式或口含式两种滤嘴的贴合性和密封性可能存在差异,因而也存在潜在的呼气采样差异。
3、FeNO检测的流量依赖性及其相关检测参数
3.1 问题2:FeNO检测是流量依赖性的吗?呼气流量对FeNO检测有何影响?
共识2 保持稳定的呼气流量对于测试气道不同部位的NO非常重要,FeNO检测是流量依赖性的。测定FeNO50的呼气流量是(50±5)ml/s,测定FeNO200的呼气流量是(200±20)ml/s。实际测量时,呼气流量高于上述范围,会使FeNO值偏低,反之则偏高。
证据总结和解读如下。
3.1.1 不同呼气流量的FeNO值与双室模型的提出
1993年Alving等[15]率先采用化学发光分析仪发现哮喘患者口呼气NO的浓度较健康者高,但不同研究测量的哮喘患者NO数值有很大差异。为此,1997年Silkoff等[16]测试了9个不同呼气流量的FeNO值,发现呼出气中的FeNO值会在呼气一定时间后进入平台期,即NOPLA,且发现了FeNO值与相应的呼气流量相关。Tsoukias和George[17]在1998年发表了肺部NO产生经呼出气对流扩散的动力学模型,即双室模型,并通过对比不同呼气流量下的FeNO值,验证了该模型可靠性。
3.1.2 流量依赖性的动力学原理
基于FeNO测量流量依赖性原理,1999年ATS技术标准推荐呼气流量50 ml/s作为测量FeNO的标准[18]。2005年ATS/ERS继续加入了FnNO的技术标准,指出FnNO测定值与鼻抽气流量亦呈负指数相关[4]。其动力学原理是:呼气测定的NO主要是气道及鼻腔的上皮细胞产生后扩散到呼出气中的NO。随着流量的增加,虽然因对流扩散的加速作用使NO的呼出量有所上升,但与此同时,呼出气体的总体积增加得更为明显,最终导致FeNO/FnNO的浓度降低。
3.1.3 FeNO200的提出
2014年,有学者提出FeNO200与肺泡组织中NO浓度呈正相关[19],可用来提示肺泡及周边小气道的NO水平。通过测量50 ml/s 和200 ml/s 流量下FeNO,可以区分中央和周围气道的炎症。
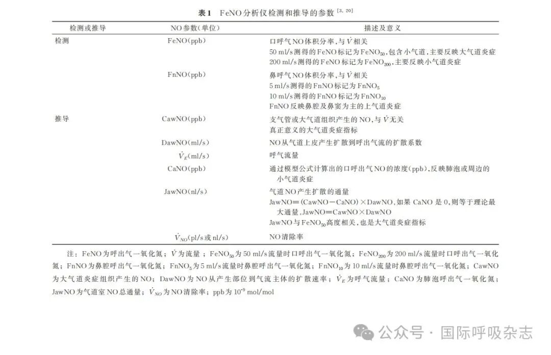
3.2 问题3:通过FeNO分析仪可以得到哪些检测参数,对临床有什么意义?
共识3 FeNO分析仪可以检测的指标包括FeNO和FnNO,通过肺部双室模型不仅能计算出CaNO,还能推导出其他相关参数,如大气道炎症组织产生的NO(CawNO)、NO从产生部位到气流主体的扩散速率(DawNO)、气道室NO总通量(JawNO)、NO清除率和呼气流量等。这些参数可以帮助临床医生更好地理解NO在组织中的代谢和传输过程。
证据总结和解读如下。
3.2.1 FeNO分析仪检测和推导的参数
FeNO分析仪检测和推导的参数见表1。

3.2.2 多参数探索NO的临床意义
从表1中可以看到,真正意义的炎症指标是气道和肺泡组织产生的NO,即CawNO和CaNO,并不是FeNO。FeNO取决于三方面:CawNO和CaNO,DawNO,呼气流量。根据双室模型方程得到的简化公式可以看到它们之间的关系。

值得注意的是,临床采用FeNO作为气道炎症指标具有一定的局限性。例如:当患气道疾病危重症时,虽然患者CawNO升高,但气道黏液分泌过度形成了扩散壁垒,引起DawNO降低,进而导致FeNO降低,此时的FeNO值不能反映真实的气道炎症水平。因此,2011年ERS技术标准提出了多参数的NO测定,包括FeNO、CaNO、CawNO和DawNO等,希望能通过多参数、多维度研究深入探讨NO的临床意义[20]。
4、FeNO的检测方法
4.1 问题4:FeNO的检测方法有哪几种?推荐的标准化检测方法是哪一种?
共识4 FeNO的检测方法包括在线检测、离线检测和潮气检测。在线检测被推荐为标准化检测方法。
证据总结和解读如下。
2005年ATS/ERS发布FeNO检测标准化流程,包括在线检测、离线检测和潮气检测等方法[4]。 这个标准化流程被广泛使用至今,其中在线检测方法被国际指南推荐和美国食品药品监督管理局(Food Drug Administration,FDA)批准。由于离线检测和潮气检测质控困难,有待完善,尚未被FDA批准用于临床实践[21]。
4.1.1 在线检测的标准流程
(1)吸入气体:受试者检测时,应先深呼气,尽量排空肺部气体,再吸入无NO的空气(NO<5 ppb)[21],为此设备和呼吸手柄内需要有NO洗涤器来避免环境NO污染。(2)吸气阶段:口含滤嘴吸气2~3 s达到或接近肺总量,然后立即呼气,避免屏气对FeNO值的影响。(3)呼气阶段:一口气呼气完成,通过以下两个关键因素确保可重复性的FeNO标准化检测[4]。①排除鼻腔NO:通常受试者对抗阻力呼气,呼气压力为5~20 cmH2O(1 cmH2O=0.098 kPa),确保软腭关闭,避免鼻腔NO污染[4]。②标准化的呼气流量:呼气流量维持在45~55 ml/s[4],达到稳定的NO浓度平台,同时满足患者舒适性、检测敏感性和可重复性的检测要求[4]。(4)呼气时间:缓慢平稳呼气维持10 s[21](12岁及以下儿童至少呼气4 s,12岁以上儿童及成人至少6 s[4])。因NO在呼气前期6~7 s出现早期峰值及峰值洗刷期,后期达到稳定平台期,故取平台期3 s窗口内的均值用于解读[4]。
4.1.2 离线检测的流程
离线检测指的是将呼气收集到合适的容器中用于后期分析[4]。(1)吸入气体:为避免环境NO污染,需要通过在吸入装置放置NO洗涤器或从不含NO气体的储存器中吸气来实现[4]。(2)呼气阶段:吸气后缓慢用力呼气,确保软腭关闭,收集呼出气进入专门的储存袋[4]。离线检测需多次呼气完成,离线检测样本收集需排除初始的150~200 ml气道无效腔气体,并保持恒定的呼气流量,这对离线检测的质控、测量标准化,以及和在线检测的可比性都至关重要[4]。(3)气体储存及分析:用于收集呼出气NO样本的储存器对NO必须是惰性的,相对不透气的。合适的材料包括聚氟乙烯薄膜和聚酯薄膜。离线检测采样气体应在48 h内分析测定[4]。(4)临床应用:在线和离线检测,即便使用同一流量,其结果和切点值也不可互换[4]。离线检测在方法学上尚不完善,还需临床进一步研究[21]。
4.1.3 潮气检测的流程
首先将面罩罩住婴幼儿口鼻并保持其安静,患儿通过空气过滤器吸入含NO<4 ppb的空气,整个过程平静呼吸,30~60 s。将集气袋安装在潮气采样器的出气端,收集患儿的呼出气体。将收集完毕的气体输入FeNO分析仪进行检测。该方法收集到的呼出气体是口鼻混合气,理论上婴幼儿鼻窦还未发育,因此鼻窦对收集气无明显影响,故可认为收集气体来自大气道。但随着儿童发育,鼻窦也在发育过程中,若对较大龄儿童采用潮气检测法,则鼻腔NO的影响不能完全排除,故其检测结果受到一定的质疑。目前没有统一的临床切点,儿童和青少年均需考虑年龄的影响,年龄每减少1岁,FeNO切点值下降1 ppb[22]。潮气检测在方法学上尚不完善,临床操作也需进一步规范化[4]。
4.2 问题5:FnNO的检测方法有哪几种?成人推荐哪一种?测量FnNO时经鼻呼气流量一般选择多少?
共识5 FnNO的检测方法有3种:对抗阻力法、屏气法和潮气呼吸法,成人首推对抗阻力法。测量FnNO时,经鼻呼气流量可选择在10 ml/s状态下,表示为FnNO10。
证据总结和解读。2023 ERS技术标准指出,检测FnNO的标准技术是化学发光法,也可使用电化学法,两种方法均已在欧洲获得临床使用批准[1-2],具体检测方法有以下3种。
4.2.1 对抗阻力法
该方法用于5岁及以上儿童和成人,为FnNO检测推荐方法。受试者选择适合尺寸的橄榄头完全插入选定鼻孔内,吸满气,用嘴朝限流器(如呼吸手柄、吹卷玩具)缓慢呼气,以确保软腭关闭。推荐采样流量0.3~0.33 L/min下抽气10 s,重复性更好。检测应在软件模式下进行,该模式允许技术人员实时查看FnNO浓度曲线,测试完成时手动确定优选平台值[1-2]。FnNO平台应该≥3 s且测量范围内变化<10%。
4.2.2 屏气法
屏气法是对抗阻力法的替代方法。具体操作为:受试者深吸气到肺总量,屏住呼吸关闭声门并进行瓦尔萨尔瓦动作以关闭软腭。
4.2.3 潮气呼吸法
潮气呼吸法用于<5岁的婴幼儿,将橄榄头放入选定的患儿鼻孔,可张嘴或闭嘴稳定潮气呼吸≥30 s。但由于患儿未关闭软腭,呼出气为鼻腔和口腔的混合气体,检测结果显示更大的变异性。此方法对于2~5岁儿童有推荐切点值,但对于<12个月的健康婴儿的FnNO检测结果不做诊断,仅作为研究工具[1]。
4.3 问题6 CaNO的计算方法有哪几种?作为计算值,CaNO适合临床应用吗?
共识6 基于肺部双室模型导出的3种方法(非线性模型、线性模型和简化版线性模型)都可计算得出CaNO。作为计算值,CaNO误差难以避免,基于线性模型得到CaNO值联合FeNO200对小气道炎症评估有一定参考意义,但具体的界值尚未明确。
证据总结和解读如下。
4.3.1 方法1非线性模型
非线性模型需要受试者至少在低(<20 ml/s)、中(100 ml/s )、高(350 ml/s,甚至400 ml/s)3个流量下各进行2次FeNO测定,取平均流量和平均浓度计算CaNO[23]。该方法的优点是模型误差较小。该方法的缺点是3个流量下6次测定带来的测量误差较大;需要通过模型反算FeNO50进行对比验证,过程较为繁琐;部分气道疾病的成人和儿童难以完成高流量FeNO测定,从而限制了该方法的临床应用。
4.3.2 方法2线性模型
线性模型计算的CaNO需在100~400 ml/s 3个流量下各测试2次,取平均流量和平均浓度计算CaNO[23]。该模型的缺点也是3个不同流量的6次测定值带来的测量误差较大;同时由于模型不覆盖FeNO50,其计算结果无法验证;此外,高流量FeNO测定完成有一定困难,也限制了该方法的使用。
4.3.3 方法3简化版线性模型
简化版线性模型是通过双流量测得的FeNO50和FeNO200,利用校正系数计算CaNO。2014年一项来自英国的研究表明FeNO200与多流量计算的CaNO呈正相关[19]。2021年《呼出气一氧化氮检测及其在气道疾病诊治中应用的中国专家共识》[23]指出,线性模型与非线性模型在实际临床操作时存在一定难度,因此可根据50 ml/s和200 ml/s流量下的FeNO50和FeNO200测定结果,通过简化版线性模型公式计算得到CaNO,用于评估小气道炎症。简化版线性模型计算CaNO较简单,但仍不能完全代替线性模型与非线性模型,还需要在临床实践中不断验证其有效性。
5、FeNO检测的质量控制
5.1 问题7:FeNO检测前应该注意避免哪些因素的影响(测试前质控)?
共识7 在FeNO检测前,应该注意避免环境因素干扰;另外,年龄、性别、饮食、吸烟、药物、感染及其他因素也可影响测量。FeNO检测应在常规肺功能检测前完成,以确保质量控制。
证据总结和解读如下。
5.1.1 环境因素
NO传感器对环境条件的变化较为敏感。一方面,传感器只在允许的稳定环境条件下,才能实现其性能,各厂家均会在说明书中规定各自仪器的环境条件(温度、湿度和气压范围)。另一方面,传感器新安装后,建议稳定3 h后使用;当仪器所处环境变动较大时,应延长稳定时间。高温、闷热、拥挤的环境,各类污染源,阳光直射,紫外线灯照射,乙醇类消毒剂及洗手液等化学品都会因为环境因素影响仪器传感器的灵敏度和特异度,高海拔地区缺氧也可能造成FeNO偏低,如有特殊,建议在报告中注明[4]。
5.1.2 年龄/性别
成人年龄增长可能导致肺泡内NO吸收减少,研究发现男性>60岁,女性>45岁,FeNO值稍增高[24]。
5.1.3 饮食
食物中的亚硝酸盐可还原L-精氨酸促进NO的生成,酸性环境会增强该反应,使FeNO增大;咖啡因、糖(果糖)、乙醇、脂类等食物通过影响NO合成酶的表达,会一过性改变FeNO水平,建议检测前1 h避免酒品、咖啡、饮料等摄入[25]。
5.1.4 吸烟
短期主动或被动吸烟对FeNO的影响结论不一致,但长期吸烟会使FeNO水平降低。建议受试者在检测前1 h禁止吸烟[25-26]。
5.1.5 药物
药物可通过影响NO的产生或表观水平造成检测结果的偏差。吸入或口服皮质类固醇、2型炎症相关单克隆抗体、NO合酶抑制剂、白三烯受体拮抗剂、抗组胺药会导致FeNO降低;NO供体类药物(如硝酸甘油或L-精氨酸等)、支气管扩张剂会导致FeNO增高。此外,鼻充血减轻剂、鼻腔类固醇、血管舒张剂等鼻部局部用药会影响FnNO结果。建议检测前记录受试者的用药情况[4,25]。
5.1.6 运动及肺功能检查
运动对FeNO的影响报告不一致,建议检测前1 h避免剧烈运动[25]。用力呼气动作会使FeNO值降低,检测前应尽量避免。肺量计检查已被证明可瞬间降低FeNO值,大约在1 h内可恢复,因此 FeNO测试应在肺功能检查前进行[27]。
5.2 问题8:采样过程有哪些不规范行为可能导致FeNO测量不准确(测试中质控)?
共识8 在FeNO检测中,采样前呼气不完全、吸气动作不到位和采样过程漏气等不规范行为都会导致测量不准确,影响质量控制。受试者应进行重复的呼气,以获得至少2个相差在10%以内的FeNO值。在两次呼气之间,应该有至少30 s的放松潮汐式呼吸,使受试者能够休息。
证据总结和解读如下。
5.2.1 采样前呼气动作
采样前应先呼尽肺内余气[23],以避免环境NO对检测结果的影响;但也有指南认为该步骤不会影响检测结果,吸气前的呼气不是必须[3]。
5.2.2 吸气动作不到位
受试者口部紧含(或紧贴)过滤嘴,通过口腔吸气2~3 s至接近肺总量。根据ERS技术标准,为提升受试者的舒适性,此步骤的操作调整为通过口腔深吸气[3]。
5.2.3 采样过程漏气
应避免采样时的漏气[23],这易引起FeNO值偏低。操作人员测量前应检查仪器设备气体通路连接的可靠性,并确保受试者在呼气过程中一直保持过滤嘴和口部的紧密贴合、不漏气。
5.3 问题9:FeNO分析仪如何进行日常维护和校准?日常感控需要注意什么?
共识9 化学发光分析仪每年检修仪器核心部件;每月使用标准气体进行校准;每天进行零点校准。电化学分析仪使用预校准的传感器,常规不需校准,可配备校准模块,根据需要校准。日常感控需要注意:一次性过滤咬嘴使用后,需对手柄及其周边区域进行清洁,推荐检测后使用蘸有水、温和肥皂液或<1.5%的次氯酸钠溶液的布擦拭。所有仪器不要使用乙醇消毒,否则会影响传感器的灵敏度。
证据总结和解读如下。
5.3.1 化学发光分析仪的日常维护和校准
仪器需定期校准,在不稳定的条件下,还应增加校准频率;校准的浓度包括零点校准和另一个浓度的标准气,标准气的浓度要覆盖预期的样本浓度范围[4],ERS技术标准建议标准气体浓度要达到2 000 ppb;此外,还需对化学反应转化器和臭氧发生器及其外围部件进行年度检查[3]。
5.3.2 电化学分析仪的校准
出厂前需对电化学分析仪和NO传感器进行验证和校准。NO传感器为可替换试剂包,能够保证其在规定条件下的准确性和重复性,无须校准。实际应用时,仪器性能可能会随着时间的推移或传感器的更换而改变[28-29]。若配置标准气校准模块,可允许用户根据需要进行校准。
6、FeNO的临床应用价值
6.1 问题10:FeNO值对于临床是否有诊断价值?切点值大于多少有提示作用?
共识10 FeNO可作为2型气道炎症标志物。FeNO水平为25~50 ppb提示可疑2型气道炎症,>50 ppb提示存在2型气道炎症。对于症状疑似哮喘且FeNO为25~50 ppb的患者,结合其他临床指标,可高度怀疑哮喘。若FeNO>50 ppb, 且有哮喘相应临床表现,则支持哮喘诊断。对于慢性咳嗽和部分亚急性咳嗽患者,FeNO>25 ppb,且有激素敏感性咳嗽(corticosteroids responsive cough,CRC)相应临床表现,则可诊断为CRC。对确诊的哮喘患者,FeNO还可评估哮喘控制水平,指导治疗方案的调整,结合其他指标预测急性加重风险和预测部分生物制剂的疗效。
证据总结和解读。健康成人的FeNO往往高于儿童(12岁以下),根据2011年ATS临床指南,健康成人FeNO<25 ppb(儿童<20 ppb)。对有疑似哮喘症状的成人和儿童,成人FeNO<25 ppb(儿童<20 ppb)可排除嗜酸性粒细胞气道炎症,成人FeNO>50 ppb(儿童>35 ppb)提示嗜酸性粒细胞气道炎症,若有哮喘相应临床表现,则支持哮喘诊断;成人FeNO在25~50 ppb(儿童20~35 ppb)需要结合临床指标综合评估是否诊断为哮喘[20]。大量欧美临床研究发现对首次诊断哮喘而从未用过糖皮质激素的成人患者,处于中间水平的FeNO(20~25 ppb)对ICS的反应模式与高FeNO的哮喘患者相似,因此,2014年欧洲专家共识在旧版ATS指南基础上更新,将嗜酸性粒细胞气道炎症概念更新为2型气道炎症,并推荐:对于疑似哮喘患者,FeNO>25 ppb时可能存在2型气道炎症,临床上结合其他指标可以支持哮喘的诊断(表2)[26]。随着生物制剂治疗时代的到来,临床需判断患者是否为2型气道炎症。目前,FeNO、外周血嗜酸性粒细胞、诱导痰嗜酸性粒细胞和免疫球蛋白E是判断2型气道炎症的常用生物标志物 [30]。

ICS是哮喘治疗的基石,FeNO可预测患者对ICS治疗的反应性。一项研究比较了医师评估气道炎症的准确性(基于症状、体征和肺功能),发现在没有FeNO值的情况下,医师评估的气道炎症的准确性<50%[31]。另有文献显示,当FeNO>25 ppb时,ICS治疗的反应率显著增加,提示对皮质类固醇治疗有反应性,需积极添加ICS[32]。
慢性咳嗽常见病因中咳嗽变异性哮喘(cough variant asthma,CVA)、嗜酸性粒细胞性气管炎和变应性咳嗽的ICS治疗反应好,称为CRC。CRC患者FeNO水平显著高于非CRC患者,当FeNO>31.5 ppb,诊断CRC的特异度较高而敏感度中等。当FeNO<22.5 ppb时,CRC的可能性较小[23]。2023年英国胸科学会成人慢性咳嗽共识提出,对于慢性咳嗽患者/部分亚急性咳嗽患者,当FeNO>25 ppb提示嗜酸性粒细胞气道炎症,CRC可能大,预示对ICS应答良好[32]。
FeNO作为2型气道炎症生物标志物之一,其升高与外周血或痰嗜酸性粒细胞增高及哮喘恶化相关[23]。FeNO水平还可评估哮喘控制水平,和其他指标一起可一定程度预测急性加重风险。当FeNO≥25 ppb时,其对每年≥2次急性加重的预测敏感度可达65%[33]。临床上结合症状、嗜酸性粒细胞和肺功能等多项指标来预测哮喘急性发作可能会更为理想。一项荟萃分析(包括35项研究)显示,无论治疗方法如何,高FeNO水平与重度哮喘患者的肺功能加速下降有关[34],而基于FeNO和其他指标相结合的治疗可降低哮喘急性加重的频率[35]。
FeNO还可预测生物制剂疗效。以抗免疫球蛋白E单抗为例,奥马珠单抗对基线FeNO≥24 ppb的个体治疗效果更好,使急性加重率下降约53%(而对照组仅下降16%)[36]。对于贝纳利珠单抗,因直接作用于嗜酸性粒细胞的独特机制,临床疗效不受FeNO水平的影响,无论FeNO水平高低,均可降低急性发作率高达80%[37]。对于特泽利尤单抗,其应用不限FeNO数值,研究发现当FeNO<25 ppb时,可使哮喘急性发作率降低约50%;当FeNO≥25 ppb时,急性发作率的降低可达75%[38]。对于度普利尤单抗,当FeNO≥25 ppb时,可使急性发作率降低60%~70%,同时改善患者肺功能、临床症状和生活质量[39-41]。
6.2 问题11:CaNO值对于临床是否有辅助诊断价值?切点值为多少有提示作用?
共识11 CaNO是小气道肺泡炎症的生物标志物,对慢性呼吸系统疾病的辅助诊断和治疗评估均具有一定的临床价值,但目前切点值尚不明确。
证据总结和解读。目前有研究显示CaNO可能是远端肺部炎症和外周气道阻塞的标志物[42]。2019年一项纳入33项研究的荟萃分析发现,与健康受试者相比,哮喘患者的所有NO参数均升高,但结果高度异质性,尤其以CaNO组异质性[42]。对有症状的哮喘患者,CaNO与血嗜酸性粒细胞水平呈正相关,且与小气道肺功能参数[用力呼出50%肺活量的呼气流量(forced expiratory flow at 50% of FVC exhaled,FEF50)和用力呼出75%肺活量时
大瞬间呼气流量(forced expiratory flow at 75% of FVC exhaled,FEF75)]呈负相关,CaNO升高可提示小气道功能障碍[43]。对于小气道炎症的哮喘患者,在使用ICS后,CaNO值降低,进一步证明了CaNO作为评价小气道炎症指标的价值[44]。但总的来说,由于检测仪器、检测方法及计算公式缺乏标准化,CaNO的临床应用价值有限,需大规模、多中心、标准化的研究来进一步证实。
6.3 问题12:FnNO值对于临床是否有辅助诊断价值?切点值为多少有提示作用?FnNO对常见呼吸慢病的诊疗价值是什么?
共识12 健康人FnNO正常值一般为250~500 ppb。变应性鼻炎患者的FnNO值升高,且升高的水平与其严重程度相关。普通鼻炎患者FnNO水平与健康人相当。慢性鼻窦炎患者的FnNO水平低于健康人。肺囊性纤维化(cystic pulmonary fibrosis,CF)患者的FnNO波动在70~300 ppb。对伴有原发性纤毛不动综合征(primary ciliary dyskinesia,PCD)临床表现者,当FnNO<77 ppb时,支持PCD的诊断。
证据总结和解读。正常人鼻腔NO由鼻窦上皮细胞在诱导型NO合酶作用下产生,正常值一般为250~500 ppb。与健康对照组相比,变应性鼻炎患者的FnNO值升高,并且与炎症的严重程度相关,变应性炎症越重则FnNO值越高。而在普通鼻炎患者中,FnNO水平与健康对照组相当[45]。
慢性鼻窦炎患者的FnNO水平低于正常人,原因可能为鼻窦炎黏膜水肿导致窦口阻塞、鼻腔充血,使鼻窦产生的NO不能由鼻腔顺利排出导致。若鼻窦炎合并慢性嗜酸性粒细胞炎症,则可导致FnNO水平升高,因此,对慢性鼻窦炎而言,FnNO检测变异度较大,需结合鼻腔/鼻窦炎症和窦口的通畅程度综合分析[46]。
CF是一种由CFTR基因突变引起的疾病。CFTR突变将引起呼吸道盐和液体分泌失调,从而使呼吸道痰液黏稠并继发支气管扩张。支气管结构破坏,黏液纤毛功能异常,可导致CF患者NO产生和运输障碍,通常情况下CF患者的FnNO波动在70~300 ppb,伴鼻息肉的CF患者的FnNO水平显著低于没有鼻息肉的CF患者[47]。
PCD是累及上呼吸道(嗅觉丧失、鼻窦炎、慢性扁桃体炎),下呼吸道(支气管扩张)及伴男性不育(精子摆动受损)的一种罕见病。通常需通过评估呼吸道纤毛超微结构和(或)基因检测来诊断,临床上,对于高度怀疑PCD的患者,NO测试是一种敏感而特异的PCD筛查方式。对于5~17岁儿童,当排除了CF后,FnNO以127 ppb为界值,诊断PCD的敏感度和特异度分别为98%和99%[48]。欧洲鼻科学会指南指出,对伴PCD临床症状者,当FnNO<77 ppb时,提示PCD的诊断,其诊断可靠性与电镜或基因检测结果相当[49]。
6.4 问题13:FeNO多指标联检的临床价值?能否提高呼吸慢病诊断的准确性?
共识13 建议将FeNO与其他诊断测试方法(如肺功能或临床症状)结合使用来提高诊断的准确性。其中包括肺功能大小气道功能参数与FeNO联合,以及症状评分与FeNO联合指导哮喘升降级治疗。另外,FnNO、FeNO和CaNO等多指标联合检测,可同时判断上气道、大气道和肺泡/小气道的炎症性质,但联合检测用于慢性气道疾病的临床研究尚较少。
证据总结和解读。CVA是慢性咳嗽常见病因,在CVA的诊断方面,在无明确可变气流受限依据或无法行支气管激发试验时,可通过初始单次肺通气功能中小气道指标参数:用力呼出25%~75%肺活量的呼气流量(FEF25-75)%pred联合FeNO预测支气管激发试验阳性(切点值:FEF25-75%pred<78.5%,FeNO>43 ppb),提高CVA临床诊断率[50]。
在典型哮喘症状人群中,支气管扩张试验前后第1秒用力呼气容积(forced expiratory volume in one second,FEV1)%pred的差值(即ΔFEV1%pred,反映舒张前后大气道可逆性)联合FeNO可以预测FEV1%pred≥80%且支气管扩张试验阴性的哮喘患者对ICS/福莫特罗的疗效(切点值:ΔFEV1%pred>3.5%,FeNO>33 ppb)[51]。
根据哮喘控制问卷(Asthma Control Questionnaire,ACQ)联合FeNO水平(以29 ppb为截点)的方法指导升降级治疗。结果发现,ACQ联合FeNO组急性加重率为25%,而ACQ组急性加重率为41%,且ACQ联合FeNO组ICS用量更低[52]。
目前,多个品牌的FeNO分析仪可同时完成FeNO、FnNO、CaNO多指标联检。FeNO联合FnNO可同时判断大气道、上气道的炎症类型,FeNO联合CaNO可同时判断大气道、肺泡/小气道的炎症类型。基于“同一气道,同一疾病”的原理,只有全面了解气道炎症情况,才能有针对性地指导患者治疗。然而NO多指标联检对于慢性气道疾病的诊断及治疗价值的系列研究相对较少[53]。
7、FeNO检测报告单规范化格式
问题14:FeNO检测报告单至少包含哪些信息来确保临床解读?检测曲线、正常值和异常范围是否有必要列在报告单上?
共识14 FeNO检测报告单至少包括3个部分。(1)基本信息:包括受试者一般情况、简要相关病史和检测时间等。(2)检测信息:包括测量参数、测量值、测定值历史趋势图、流量-时间曲线和浓度-时间曲线等。(3)临床参考信息:包括正常值、异常范围及相应意义。
证据总结和解读如下。
7.1 报告模板
根据ATS临床指南[20],提供FeNO50报告模版。见图1。

7.2 实时显示检测曲线的意义
根据ATS/ERS技术标准,FeNO分析仪连续采样,测量并实时显示呼气流量和NO浓度随呼气时间变化的曲线[4]。一方面,实时监控呼气过程中流量是否标准化,有助于FeNO检测的可重复性。另一方面,NO浓度的实时显示,有助于分析检测信号的稳定性。电化学分析仪通常在仪器内部设计有一个暂存气室,气室为盘管或沟道状设计。这种设计保证了样本采样和检测时序的特征。通过流量和浓度的实时波形的显示,可以从检测的重复性和稳定性等多方面保证FeNO测量的质量控制。
8、总结和展望
NO测定技术飞速发展,目前临床上已经开展的检测指标有FeNO、CaNO和FnNO,其对临床的诊疗有很大帮助,然而仍有部分问题需进一步研究解决,如NO检测的频率,潮气法测定NO的意义和界值,FeNO和CaNO在不同呼吸疾病的界值,FnNO在上气道疾病的临床价值。对于FeNO是否需要重复检测,虽然根据2005年ATS/ERS技术标准,受试者应进行重复的呼气,以获得至少2个相差在10%以内的FeNO值。然后将FeNO计算为两个值的平均值。如果2次呼气的测试值之间超出10%,则应再进行1次呼气测试。且该要求在2017年ERS的技术标准[3]中再次强调,但受不同仪器、医院等因素影响,目前临床尚未普遍推广。因此,建议在有条件的情况下,每次检查应进行重复测试以获得可重现的结果。如无重复测试的条件,建议采用生物人重复性测试:每月定期以生物人(通常是实验室操作技师)进行1次重复性测试,同一状态下至少测试2次,其变异度应<10%,如不达标需确认仪器的准确性。我国FeNO检测起步较晚,虽进行了一些FeNO的研究,但至今仍缺乏国人大规模多中心研究的NO正常值及正常范围这一诊断标准问题。未来,仍需更多更全面的研究来完善NO检测,开展更多的临床研究明确NO在各种呼吸疾病诊断、疗效判断、预后评价中的作用,以期为呼吸疾病诊疗提供更精准和便捷的指导。
编写组成员
顾问:周新,陈荣昌
组长:宋元林
执笔人:陈智鸿,李丽,郭健,周妍,龚颖
专家组成员(按姓氏汉语拼音排序):曹洁(天津医科大学总医院),陈翠翠(复旦大学附属中山医院),陈芳(浙江省中医院),陈宏(哈尔滨医科大学附属第二医院),陈荣昌(深圳市人民医院),陈亚红(北京大学第三医院),陈智鸿(上海交通大学医学院附属新华医院),程克斌(上海市肺科医院),程雷(江苏省人民医院),戴元荣(温州医科大学附属第二医院),盖晓燕(北京大学第三医院),高习文(复旦大学附属闵行医院),高怡(广州医科大学附属第一医院),龚颖(复旦大学附属中山医院),郭健(上海市肺科医院),过依(上海交通大学医学院附属瑞金医院),和平(西安交通大学第二附属医院),贾慧英(新疆维吾尔自治区人民医院),江德鹏(重庆医科大学附属第二医院),蒋捍东(上海交通大学医学院附属仁济医院),李丽(复旦大学附属中山医院),李莉(天津大学海河医院),李梅华(广西医科大学第一附属医院),李星晶(复旦大学附属中山医院吴淞医院),李燕明(北京医院),梁斌苗(四川大学华西医院),刘传合(首都儿科研究所),刘锦铭(上海市肺科医院),逯勇(首都医科大学附属北京朝阳医院),马千里(重庆北部宽仁医院),苗丽君(郑州大学第一附属医院),庞敏(山西医科大学第一医院),秦岭(中南大学湘雅医院),邱忠民(同济大学附属同济医院),阙呈立(北京大学第一医院),任涟萍(上海交通大学医学院附属新华医院),沈瑶(复旦大学附属浦东医院),宋元林(复旦大学附属中山医院),苏楠(中日友好医院),孙培莉(江苏省医),孙铁英(北京医院),孙兴国(中国医学科学院阜外医院),所鸿(内蒙古医科大学附属医院),王得翔(山东大学齐鲁医院),王惠妩(新疆医科大学第一附属医院),王刚(四川大学华西医院),王蒨(上海市静安区闸北中心医院),熊维宁(上海交通大学医学院附属第九人民医院),许俊(复旦大学上海国际表型组研究院),杨丹蕾(华中科技大学同济医学院附属同济医院),杨冬(复旦大学附属中山医院),杨卫江(新疆医科大学附属中医医院),杨翼萌(北京医院),姚一楠(浙江大学医学院附属第一医院),余莉(同济大学附属同济医院),于娜(中国医科大学附属第一医院),张程(贵州省人民医院),张皓(上海交通大学附属上海儿童医学中心),张旻(上海市第一人民医院),张晓飞(哈尔滨医科大学附属第二医院),张旭华(宁夏医科大总医院),张云辉(云南省第一人民医院),赵桂华(河南省人民医院),赵海金(南方医科大学南方医院),赵海涛(北部战区总医院),郑劲平(广州医科大学附属第一医院),周敏(上海交通大学附属瑞金医院),周明娟(广东省中医院),周宁(天津医科大学总医院),周新(上海交通大学医学院附属第一人民医院),周妍(上海市第一人民医院),朱涛(四川省遂宁市中心医院),邹义敏(浙江大学医学院附属第二医院)
(参考文献略)
中华医学会呼吸病学分会肺功能学组;通信作者:宋元林,Email:song.yuanlin@zs-hospital.sh.cn;陈智鸿,Email:chenzhihong@xinhuamed.com.cn
手机 :13303239898
固话:0311-87786005
邮箱 :txjylqx@126.com
地址 : 石家庄市新华区石清路88号汇君城枫悦园2-1110
热门搜索:无创呼吸机,高流量呼吸湿化治疗仪,睡眠监测,肺功能
